PA真人集团官网
关于PA真人官网
集团简介
企业历程
员工活动
国资监管
合规管理
新闻中心
集团动态
部门动态
子公司动态
党群建设
工作动态
身边榜样
人才发展
人才战略
人才培养
招聘信息
录用公示
情况公告
招标采购
招采管理
集团交易信息
所属公司交易信息
信息公开
企业基本信息
企业经营情况
重大人事事项
企业重大事项
其他公开事项
成员企业信息
品牌之窗
企业名片
名优产品
特色优势
联系我们
省政府信息
企业邮箱
OA
关于PA真人官网
新闻中心
党群建设
人才发展
招标采购
信息公开
品牌之窗
联系我们
省政府信息
企业邮箱
OA
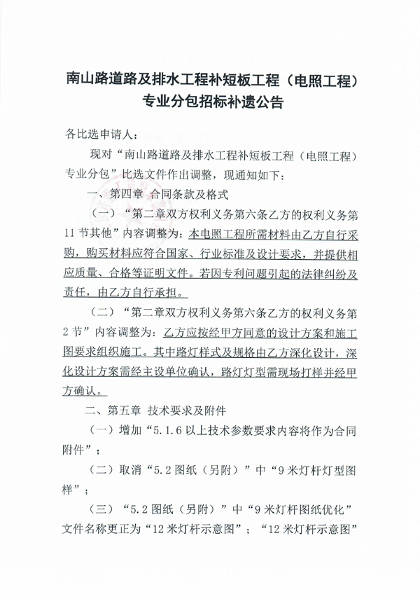
南山路道路及排水工程补短板工程(电照工程)专业分包招标补遗公告
南山路道路及排水工程补短板工程(电照工程)专业分包招标补遗公告
2022-04-27
上一条
返回列表
下一条